Tutorial sobre cómo implementar un Inversor Unidireccional de 1 kW
En este tutorial, veremos cómo podemos implementar un inversor unidireccional de 1 kW haciendo uso de los componentes de Holtek. Esta solución emplea el MCU OTP HT45R7130 de impulso push-pull PWM y el MCU Flash HT45F7550 dedicado a SPWM, capaz de convertir baterías LiFePO4 de 8S (CC: 24 V~28,8 V) en una salida CA de 110 V/60 Hz o 220 V/50 Hz.
Tabla de Contenidos
1. Introducción
La solución de inversor unidireccional de 1 kW de Holtek emplea el MCU OTP HT45R7130 de impulso push-pull PWM y el MCU Flash HT45F7550 dedicado a SPWM, capaz de convertir baterías LiFePO4 de 8S (CC: 24 V~28,8 V) en una salida CA de 110 V/60 Hz o 220 V/50 Hz.
El HT45R7130 incluye principalmente un generador PWM de alta resolución, LDO integrado y circuitos controladores de puerta NMOS. Además, también integra un ADC multicanal de 12 bits, múltiples módulos temporizadores, así como OCP (Over Current Protection), OUVP(Over/Under Voltage Protection), UART, SPI y otras funciones, lo que permite a los desarrolladores implementar mediciones completas, mecanismos de protección mejorados y capacidades de comunicación en sus diseños.
El HT45F7550 incluye principalmente un ADC multicanal de 12 bits y una función de generación de PWM de onda sinusoidal. Además, también integra múltiples módulos temporizadores, MDU (unidad multiplicadora-divisora), CRC (comprobación de redundancia cíclica), interfaz UART y funciones especializadas para implementar funciones de sincronización, computación acelerada y comunicación, junto con OUVP (protección contra sobretensión/subtensión), OCP (protección contra sobrecorriente) y funciones de detección de paso por cero de CA.

Figura 1. Diagrama de Bloques del Sistema
2. Características de la solución
- Diseño modular y circuitos simplificados: los MCU altamente integrados reducen la necesidad de componentes externos.
Módulo HT45R7130: el HT45R7130 integra un LDO (30 mA), un generador PWM de alta resolución y circuitos controladores NMOS. Esto permite que la salida de señal PWM push-pull controle directamente los transistores NMOS de potencia, lo que minimiza la complejidad del circuito externo y el número de componentes.
Módulo HT45F7550: El HT45F7550 integra un generador PWM de onda sinusoidal y circuitos de protección contra sobrecorriente y sobretensión. Puede proporcionar una salida de onda sinusoidal pura y responder en tiempo real para proteger el equipo cuando se detectan anomalías. Además, incluye un circuito de detección de paso por cero de CA para la retroalimentación en tiempo real y la regulación de la forma de onda de salida, lo que reduce aún más la necesidad de componentes externos. - Protecciones múltiples: protección contra sobretensión/subtensión de entrada, protección contra sobrecarga, protección contra cortocircuito de salida.
La solución proporciona múltiples funciones de protección para supervisar el estado operativo del sistema en tiempo real, lo que garantiza la seguridad tanto del dispositivo como de los usuarios. Entre ellas se incluyen la protección contra sobretensión/subtensión de entrada, la protección contra sobrecalentamiento, la protección contra sobrecorriente del hardware, la protección contra cortocircuitos de salida, la protección contra sobrecargas y la protección contra sobretensión del bus de CC (450 V).
3. Principios de funcionamiento
La implementación de la solución del inversor Holtek se divide en dos secciones principales:
- Etapa DC-DC: conversión elevadora DC-DC.
Función: eleva la corriente continua de bajo voltaje de la batería a corriente continua de alto voltaje.
Componentes clave: MCU HT45R7130, circuito push-pull, transformador de alta frecuencia.
Principio de funcionamiento: El HT45R7130 genera señales PWM de alta frecuencia para accionar el circuito push-pull, que utiliza un transformador de alta frecuencia para elevar la CC de bajo voltaje a CC de alto voltaje. Los lados primario y secundario del transformador están aislados para mayor seguridad. - Etapa DC-AC: inversión DC-AC.
Función: convierte la corriente continua de alto voltaje en una salida de corriente alterna sinusoidal.
Componentes clave: MCU HT45F7550, circuito puente H del inversor.
Principio de funcionamiento: El HT45F7550 genera SPWM (modulación de ancho de pulso sinusoidal) y formas de onda fundamentales para controlar la conmutación de los dispositivos de potencia (por ejemplo, IGBT) en el puente H del inversor, produciendo así una salida de CA sinusoidal. A continuación, esta salida se filtra a través de un circuito de filtro LC para proporcionar una salida de CA sinusoidal pura estándar. El circuito de detección de CA devuelve la forma de onda de CA de salida al MCU, que ejecuta algoritmos PID internos para ajustar los parámetros de la forma de onda SPWM, lo que garantiza la estabilidad y la precisión de la salida.
3.1 Descripción funcional
Características de la solución:
- Voltaje de entrada: 24~28,8 VCC.
- Corriente de entrada: 0~70 A.
- Voltaje/frecuencia de salida (nota): onda sinusoidal 220 V / 50 Hz.
- Potencia de salida: 1000 W.
- Consumo de energía en modo de espera: <20 W (condición: salida de CA habilitada, sin carga externa).
- Protección contra sobretensión de entrada (OVP): ≥ 29,2 V.
- Protección contra subtensión de entrada (UVP): ≤ 23,1 V.
- Protección contra sobretensión del bus de CC: ≥ 450 V (duración: 50 ms)
- Protección contra subtensión del bus de CC: ≤ 290 V (duración: 1 s) o < 200 V (duración: 100 ms)
- Eficiencia: ≥ 90 %
- Protección contra sobretemperatura (OTP): NTC ≥ 75 °C
- Protección contra sobrecarga: >1075 W (duración: 60 s) / >1125 W (duración: 30 s) / >1200 W (duración: 0,5 s)
- Protección contra cortocircuitos: tiempo de respuesta <100 ms
3.1.1 Función de la Solución
Esta solución inversora convierte la entrada de CC en una salida de CA de onda sinusoidal estándar. Al aplicar alimentación de CC de bajo voltaje a los terminales de entrada, se produce una salida de CA de onda sinusoidal estándar (110 V/60 Hz o 220 V/50 Hz) en los terminales de salida. Además, este diseño proporciona un proceso de arranque suave de 1 segundo, que controla el voltaje de salida para que aumente gradualmente hasta el valor preestablecido.
El producto físico se muestra en las siguientes figuras 2 a 4.

Figura 2. Placa principal push-pull de 1 kW

Figura 3. Placa controladora DC-DC HT45R7130

Figura 4. Placa controladora DC-AC HT45F7550
4. Descripción del diseño de la solución
4.1 Descripción del Hardware
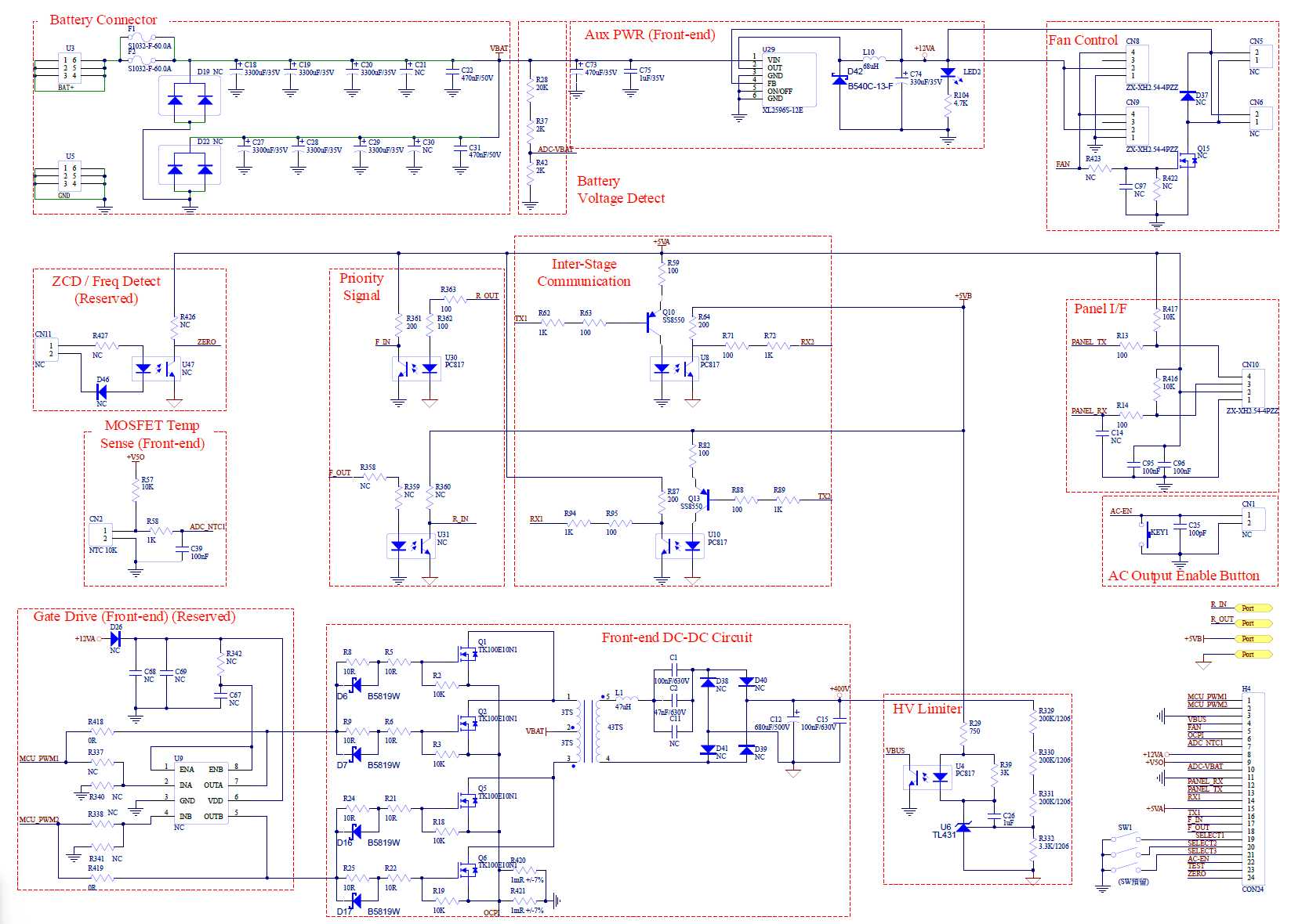
El circuito del sistema comprende una placa principal push-pull de 1 kW y dos subplacas controladoras: la placa controladora CC-CC HT45R7130 y la placa controladora CC-CA HT45F7550. La placa principal push-pull de 1 kW se encarga de implementar las funciones del circuito periférico del inversor, como los circuitos de alimentación, los circuitos divisores de resistencia, los circuitos NTC y los circuitos de comunicación entre etapas. La lógica de control y los mecanismos de protección son gestionados por las MCU de las dos placas secundarias. Estas dos placas secundarias se comunican a través de UART para transmitir mensajes de control y estado (por ejemplo, sobrecalentamiento, sobretensión, subtensión, comandos de arranque/parada). A continuación se ofrece una descripción detallada de cada placa de circuito.

Figura 5. Diagrama esquemático de la placa principal push-pull de 1 kW: etapa DC-DC frontal.

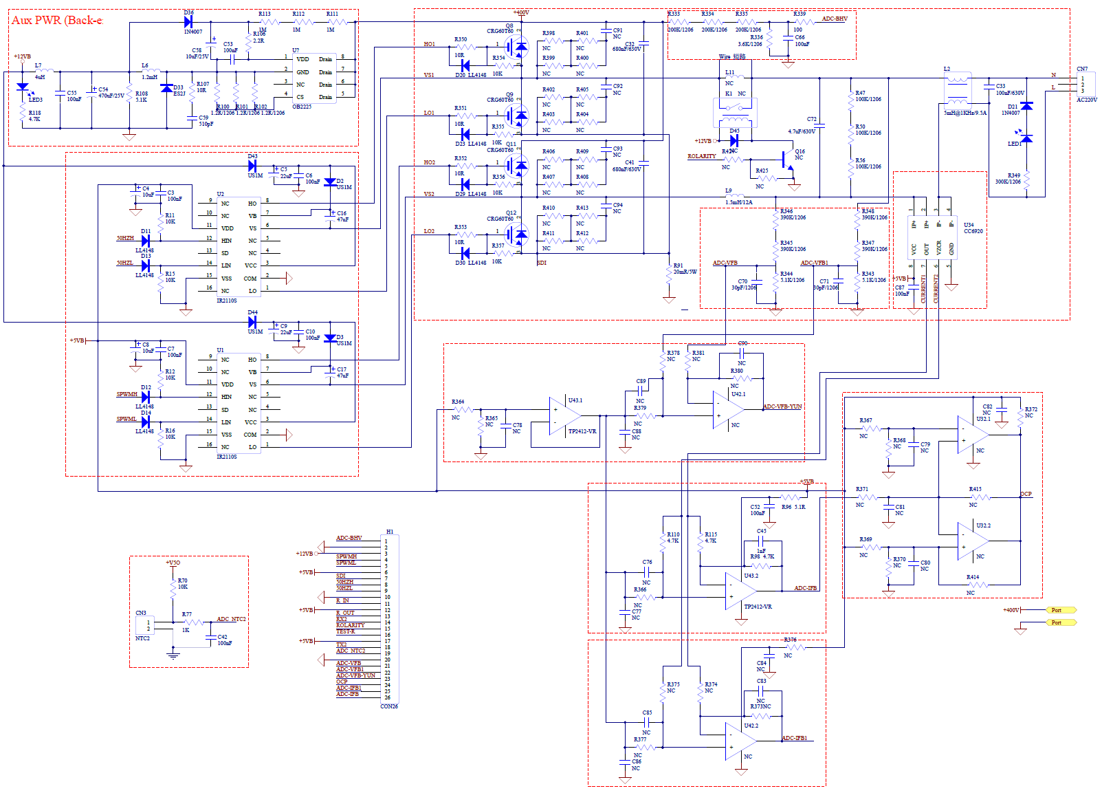
Figura 6. Diagrama esquemático de la placa principal push-pull de 1 kW: etapa final DC-AC
El diseño adopta aislamiento galvánico para mayor seguridad. Las señales entre los lados de alta tensión y baja tensión del transformador se transmiten a través de optoacopladores.
- Botón de habilitación de salida de CA: este circuito de botón está conectado al pin PA4 del HT45R7130 (en la placa controladora CC-CC) para su detección. Al detectar una pulsación, la MCU envía los comandos correspondientes a través de UART al HT45F7550 (en la placa controladora CC-CA) para iniciar o detener la salida del inversor.
- Fuente de alimentación frontal: un circuito convertidor CC/CC basado en el XL2596S-12E1, que acepta una tensión de entrada de hasta 40 V y emite 12 V para alimentar los circuitos frontales.
- Circuito de detección de tensión de la batería: un divisor de resistencia reduce la tensión de la batería, que luego se alimenta a un pin ADC del HT45R7130. Esto permite la supervisión en tiempo real del voltaje de la batería para implementar la protección contra sobretensión y subtensión de entrada.
- Circuito CC-CC frontal: el HT45R7130 genera señales PWM push-pull para accionar transistores NMOS de conmutación rápida y hacer que el transformador push-pull produzca voltajes alternos, logrando así una conversión elevadora aislada a una salida de voltaje de bus de 400 V CC.
- Circuito limitador de alta tensión del bus de CC: cuando la tensión del bus reducida supera la tensión de referencia del TL431 de 2,5 V (equivalente a una tensión del bus de CC de 450 V), se activa este circuito de protección de hardware. La señal se transmite al lado de baja tensión a través de optoacopladores, lo que hace que el HT45R7130 de la placa controladora CC-CC inicie un apagado de protección.
- Fuente de alimentación trasera: un circuito convertidor CC/CC basado en el OB2225N, que puede soportar voltajes de drenaje de hasta 600 V. Emite 12 V para alimentar los circuitos traseros.
- Circuito controlador trasero: este circuito basado en el IR2110S preacciona las señales SPWM generadas por el HT45F7550 en la placa controladora CC-CA para accionar los interruptores de potencia IGBT traseros. El IR2110S es un controlador de medio puente MOSFET de alta tensión y alta velocidad con canales de salida de referencia independientes en los lados alto y bajo y salidas en fase con las entradas. Solo requiere una única fuente de alimentación de 10~20 V para el control de la puerta y utiliza un condensador bootstrap para proporcionar una fuente de alimentación flotante del lado alto. Aunque el IR2110S tiene un pin SD (apagado) para una protección rápida, este diseño implementa una protección rápida contra cortocircuitos sin depender de esta característica de hardware.
- Circuito DC-AC trasero: El bus DC de alta tensión se convierte en una salida AC sinusoidal mediante conmutación IGBT. Los componentes L9 y C72 forman un filtro LC que suaviza la forma de onda y la convierte en una salida sinusoidal estable. El inductor de modo común L2 y el condensador de seguridad C33 filtran el ruido de modo común. La resistencia R91 actúa como resistencia de detección de corriente; la tensión que se aplica a ella (señal SDI) se envía al HT45F7550 de la placa controladora CC-CA para la detección de cortocircuitos, lo que permite una acción protectora inmediata.
- Detección del bus de alta tensión: La tensión del bus de alta tensión se reduce mediante un divisor de resistencia y se conecta al HT45F7550 de la placa controladora CC-CA. La MCU utiliza su ADC para medir esta tensión, lo que permite las funciones de protección contra sobretensión y subtensión del bus de CC.
- Detección de corriente: El CC6920SO-25A es un circuito integrado sensor de corriente que emite VCC/2 (2,5 V) a corriente cero, con una sensibilidad de 80 mV por amperio y es capaz de detectar corrientes de hasta ±25 A. La salida se procesa mediante un amplificador diferencial con una ganancia de 1 para rechazar eficazmente el ruido en modo común y se utiliza en coordinación con el software para implementar funciones de protección como la protección contra sobrecargas. El diseño proporciona una protección contra sobrecargas de tres niveles con diferentes retardos de tiempo: >1075 W durante 60 segundos, >1125 W durante 30 segundos, >1200 W durante 0,5 segundos.
- Comunicación entre etapas: este circuito facilita la transmisión bidireccional de señales UART TX y RX entre los lados de alta y baja tensión, lo que garantiza el aislamiento.
- Circuito de control del ventilador: la MCU controla el ventilador directamente a través de una señal FAN basada en la temperatura detectada o la corriente de salida. Si alguna temperatura NTC supera los 60 °C, el ventilador se encenderá, y si alguna temperatura NTC supera los 75 °C, la salida del inversor se apagará. Cuando la corriente de salida supere los 2 A, el ventilador también se encenderá.
- Circuito regulador de salida: en la placa principal push-pull de 1 kW, los voltajes CA L/N se reducen mediante divisores de resistencia y se conectan a los pines CA+ y CA- de la MCU HT45F7550. El circuito interno de detección de paso por cero de la MCU utiliza estas señales para supervisar si la salida de CA es normal.
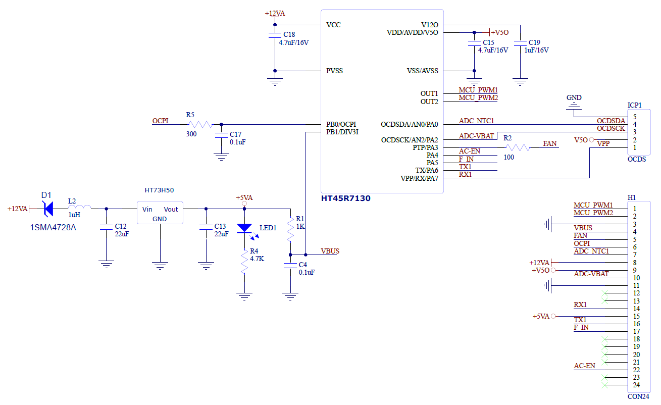
Placa DC-DC Driver HT45R7130

Figura 7. Diagrama esquemático de la placa controladora DC-DC HT45R7130
El HT73H50 es un regulador de alto voltaje y bajo consumo energético con un voltaje de entrada máximo de 40 V y una salida fija de 5,0 V. Proporciona la fuente de alimentación para los circuitos de la placa controladora CC-CC HT45R7130.
La placa controladora CC-CC HT45R7130 sirve como núcleo del circuito elevador CC-CC frontal que genera la tensión de bus de 400 V CC. El programa MCU HT45R7130 gestiona todas las señales detectadas en el lado de baja tensión de la etapa CC-CC y todas las acciones correspondientes. Las funciones principales incluyen la generación de señales PWM push-pull de alta resolución (H.R), la detección del botón de habilitación de salida de CA, la detección del voltaje de la batería, la supervisión de la temperatura de los transistores NMOS frontales y el control del ventilador de refrigeración y la supervisión del limitador de alta tensión. El HT45R7130 también se comunica con el HT45F7550 de la placa controladora CC-CA a través de UART. El contenido de la comunicación incluye señales de control y mensajes de estado, como sobrecalentamiento, sobretensión, subtensión y comando de inicio/parada. Si se detecta una condición de sobrecalentamiento, o si el voltaje de entrada de la batería excede o cae por debajo de los umbrales preestablecidos, el HT45R7130 detiene inmediatamente la salida PWM H.R y envía un comando de parada a la placa controladora CC-CA para apagar el sistema, garantizando la seguridad del equipo.
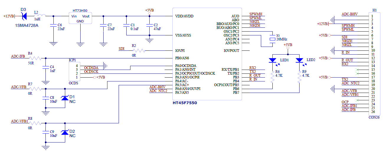
Placa controladora CC-CA HT45F7550

Figura 8. Diagrama esquemático de la placa controladora CC-CA HT45F7550
El HT73H50 es un regulador de alto voltaje y bajo consumo con un voltaje de entrada máximo de 40 V y una salida fija de 5,0 V. Proporciona la fuente de alimentación para los circuitos de la placa controladora CC-CA HT45F7550.
La placa controladora CC-CA HT45F7550 sirve como núcleo del circuito inversor CC-CA back-end que convierte el bus CC de alto voltaje en una salida CA regulada de 220 V. El programa MCU HT45F7550 gestiona todas las señales detectadas en el lado de alta tensión de la etapa CC-CA y todas las acciones correspondientes. Las funciones principales incluyen la generación de señales PWM sinusoidales (SPWM), la supervisión de la tensión del bus de alta tensión, la detección de cruce por cero de CA, la medición de la retroalimentación de corriente, la detección de cortocircuitos de salida y la supervisión de la temperatura de los IGBT traseros. Los estados detectados se transmiten a través de la comunicación UART a la placa controladora CC-CC HT45R7130. Si se detecta una condición de sobretemperatura, sobretensión/subtensión del bus de alta tensión, sobrecorriente de salida o cortocircuito de salida, el HT45F7550 detiene inmediatamente la salida SPWM, apaga el inversor y envía un comando de parada a la placa controladora CC-CC para garantizar la seguridad general del sistema.
- Detección de retroalimentación de corriente (señal ADC-IFB): La señal de corriente de salida CA medida se pasa a través de un circuito de filtro para reducir la interferencia de ruido antes del muestreo ADC.
- Detección de cortocircuito de salida (señal SDI): Se logra mediante la función de protección contra sobrecorriente (OCP) integrada en la MCU, que incluye un comparador y un DAC de 8 bits. El umbral de sobrecorriente se establece a través de registros. La función OCP, coordinada con el mecanismo de protección SPWM, permite el apagado rápido de la salida SPWM, protegiendo eficazmente el equipo.
- Supervisión de la tensión del bus de CC (señal ADC-BHV): esto se consigue mediante la función ADC integrada en la MCU. Permite la detección rápida de una condición de sobretensión o subtensión en el bus de CC. Al detectar un nivel de tensión anormal en el bus, la MCU detiene inmediatamente la salida SPWM.
5. Descripción del software
5.1 Descripción del flujo del programa principal
HT45R7130 Flujo del programa principal

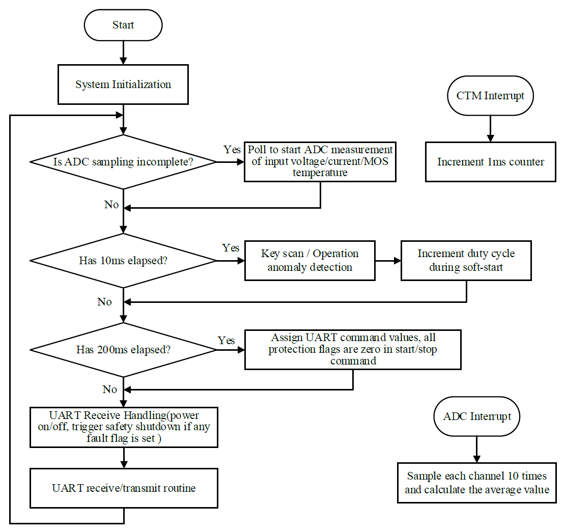
Figura 9
- Inicialización
Al encenderse, el programa principal HT45R7130 inicializa el puerto de E/S, el generador PWM de alta resolución, el módulo temporizador y otros periféricos. También calibra la tensión de compensación del amplificador operacional interno (OPA). - Flujo del programa principal
Tras la inicialización del sistema, el programa entra en el bucle principal, donde realiza un muestreo de sondeo de la tensión de entrada, la temperatura NTC del MOSFET de la etapa DC-DC frontal y la corriente de entrada para OCP. Cada canal se muestrea diez veces consecutivas.
Utilizando el temporizador CTM, cada 10 ms el programa lee el estado del botón de habilitación de salida de CA y evalúa los resultados promediados del muestreo del ADC para determinar si la tensión de entrada, la corriente o la temperatura del MOSFET superan o caen por debajo de los límites establecidos, lo que activa los mecanismos de protección. La protección también se activa si se detecta una tensión de bus de CC alta superior a 450 V en la etapa de CC-CA trasera o si se reciben datos anormales a través de la comunicación UART.
Arranque suave: al detectar la pulsación de un botón y el arranque del sistema, el HT45R7130 habilita la salida PWM con un ciclo de trabajo que comienza en el 0 %. El ciclo de trabajo PWM se incrementa a intervalos de 10 ms hasta alcanzar el ciclo de trabajo máximo. Este proceso de arranque suave reduce eficazmente la corriente de arranque durante el inicio del convertidor elevador, protegiendo los componentes relacionados de posibles daños.
Mediante el temporizador CTM, cada 200 ms el HT45R7130 se comunica con el HT45F7550 a través del UART, enviando consultas de estado o confirmaciones de apagado.
Secuencia de arranque: cuando se pulsa el botón y no hay fallos de protección activos, se inicia un arranque suave (el ciclo de trabajo PWM aumenta desde 0 cada 10 ms). Una vez que el ciclo de trabajo alcanza su máximo y la tensión del bus de CC sube al nivel mínimo requerido para el arranque de la etapa CC-CA trasera, el HT45F7550 envía un comando de confirmación a través de UART. Al recibirlo, el HT45R7130 emite un comando de arranque, lo que indica a la etapa CC-CA trasera que comience la salida de CA sinusoidal.
Secuencia de apagado: Si se pulsa el botón durante el funcionamiento o se activa alguna protección, el HT45R7130 desactiva inmediatamente la salida PWM y envía un comando de parada a la etapa DC-AC trasera. Del mismo modo, si se recibe un comando de parada del HT45F7550, el HT45R7130 ejecuta el procedimiento de apagado y, a continuación, envía una señal de confirmación de apagado al HT45F7550. - HT45R7130 Configuración H.R PWM
El circuito elevador CC-CC utiliza una configuración de salida push-pull que funciona en modo alineado con el borde con la función DLL habilitada. Esto se configura estableciendo PWMOM = 1, PWMM = 0 y DLLEN = 1 en los registros de control.
Las fórmulas de cálculo del ancho de pulso para las salidas H.R PWM (OUTH y OUTL) son las siguientes:
OUTH = [D+1+(DLL-DT[4:0]×2)/16] / fPWM
OUTL = [P-D-(DLL+DT[4:0]×2)/16] / fPWM
HT45F7550 Flujo del programa principal

Figura 10
- Inicialización
Al encenderse, el programa principal HT45R7130 inicializa el puerto de E/S, el generador PWM de alta resolución, el módulo temporizador y otros periféricos. También calibra la tensión de compensación del amplificador operacional interno (OPA). - Flujo del programa principal
Tras la inicialización del sistema, el programa entra en el bucle principal, donde realiza un muestreo de sondeo de la tensión de entrada, la temperatura NTC del MOSFET de la etapa DC-DC frontal y la corriente de entrada para OCP. Cada canal se muestrea diez veces consecutivas.
Utilizando el temporizador CTM, cada 10 ms el programa lee el estado del botón de habilitación de salida de CA y evalúa los resultados promediados del muestreo del ADC para determinar si la tensión de entrada, la corriente o la temperatura del MOSFET superan o caen por debajo de los límites establecidos, lo que activa los mecanismos de protección. La protección también se activa si se detecta una tensión de bus de CC alta superior a 450 V en la etapa de CC-CA trasera o si se reciben datos anormales a través de la comunicación UART.
Arranque suave: al detectar la pulsación de un botón y el arranque del sistema, el HT45R7130 habilita la salida PWM con un ciclo de trabajo que comienza en el 0 %. El ciclo de trabajo PWM se incrementa a intervalos de 10 ms hasta alcanzar el ciclo de trabajo máximo. Este proceso de arranque suave reduce eficazmente la corriente de arranque durante el inicio del convertidor elevador, protegiendo los componentes relacionados contra daños.
Mediante el temporizador CTM, cada 200 ms el HT45R7130 se comunica con el HT45F7550 a través de UART, enviando consultas de estado o confirmaciones de apagado.
Secuencia de arranque: Cuando se pulsa el botón y no hay fallos de protección activos, se inicia un arranque suave (el ciclo de trabajo PWM se incrementa desde 0 cada 10 ms). Una vez que el ciclo de trabajo alcanza su máximo y la tensión del bus de CC sube al nivel mínimo requerido para el arranque de la etapa CC-CA trasera, el HT45F7550 envía un comando de confirmación a través de UART. Al recibirlo, el HT45R7130 emite un comando de arranque, lo que hace que la etapa CC-CA trasera comience a generar una salida de CA sinusoidal.
Secuencia de apagado: Si se pulsa el botón durante el funcionamiento o se activa alguna protección, el HT45R7130 desactiva inmediatamente la salida PWM y envía un comando de parada a la etapa DC-AC trasera. Del mismo modo, si se recibe un comando de parada del HT45F7550, el HT45R7130 ejecuta el procedimiento de apagado y, a continuación, envía una señal de confirmación de apagado al HT45F7550. - HT45R7130 Configuración H.R PWM
El circuito elevador CC-CC utiliza una configuración de salida push-pull que funciona en modo alineado con el borde con la función DLL habilitada. Esto se configura estableciendo PWMOM = 1, PWMM = 0 y DLLEN = 1 en los registros de control.
Las fórmulas de cálculo del ancho de pulso para las salidas H.R PWM (OUTH y OUTL) son las siguientes:
OUTH = [D+1+(DLL-DT[4:0]×2)/16] / fPWM
OUTL = [P-D-(DLL+DT[4:0]×2)/16] / fPWM
HT45F7550 Flujo del programa principal

Figura 11
- Inicialización
Al encenderse, el programa principal del HT45F7550 inicializa los puertos de E/S, el generador de señales SPWM, el módulo temporizador y otros periféricos. También calibra la tensión de compensación del amplificador operacional interno (OPA). A continuación, espera hasta que la tensión del bus de CC supere la tensión de arranque permitida antes de entrar en el bucle principal. - Flujo del programa principal
Al recibir una orden de inicio desde la etapa DC-DC frontal (HT45R7130), se ejecuta el procedimiento de arranque suave de la salida de CA. La tensión de salida de CA aumenta gradualmente desde cero hasta la tensión objetivo, lo que reduce el impacto de la corriente de arranque y protege la carga conectada contra daños.
Protección de hardware OCP: Para lograr una respuesta más rápida a los fallos de cortocircuito de salida, el sistema emplea una protección contra sobrecorriente (OCP) basada en hardware. Al activarse la interrupción OCP, la lógica de protección del hardware desactiva la salida SPWM mediante la configuración del registro, deteniendo el funcionamiento del IGBT y protegiendo el componente del inversor contra daños.
Mecanismo de protección contra cortocircuitos: cuando se activa la interrupción OCP, el hardware desactiva la salida SPWM y se inicia un contador. Tras un número preestablecido de ciclos SPWM, el sistema intenta recuperarse activando la salida SPWM con un ciclo de trabajo reducido. Si la interrupción OCP se activa de nuevo durante este intento, el proceso se repite. Si no se produce ningún otro evento OCP, la salida normal se reanuda en el siguiente ciclo de onda sinusoidal. Si la interrupción OCP persiste durante 60 ms, se ejecuta un procedimiento de apagado y se envía una señal de apagado junto con un indicador de cortocircuito a la etapa DC-DC frontal.
Control de bucle cerrado de salida de CA: El canal ADC de tensión de salida se muestrea cada 625 μs y, una vez completado el muestreo, se entra en la rutina de servicio de interrupción ADC. El valor de tensión de salida muestreado y el valor de tensión objetivo se sustituyen en el cálculo PID. La forma de onda de salida se ajusta en consecuencia en función del resultado PID. La ejecución de este proceso cada 625 μs da como resultado 32 ajustes por ciclo. Esta regulación de alta frecuencia garantiza una salida de forma de onda sinusoidal estándar con una respuesta rápida y un excelente rendimiento THD (distorsión armónica total).
6. Datos de prueba
El hardware de este diseño de referencia es para una salida de 220 V/50 Hz. (Nota: sin modificar el transformador y los componentes de alimentación relacionados, la potencia de salida máxima en el modo 110 V/60 Hz es de 500 W). Para cualquier dato de prueba relacionado con el modo 110 V/60 Hz, es necesario modificar las definiciones de macro en el programa de la placa controladora CC-CA HT45F7550. Consulte la sección «Salida CA del inversor y modificación de la potencia» para obtener más detalles. Cambie la configuración a 110 V/60 Hz y vuelva a programar la MCU.
Salida sin carga de 220 V/50 Hz:

Tabla 1
Salida sin carga 110 V/60 Hz:

Tabla 2
Rendimiento con salida de 220 V/50 Hz, tensión de entrada de 25 V y cargas variables (100~1000 W):

Tabla 3
Rendimiento con salida de 110 V/60 Hz con tensión de entrada de 25 V y cargas variables (100~500 W):

Tabla 4
Rendimiento con una salida de 220 V/50 Hz con una carga constante de 1000 W y un voltaje de entrada variable:

Tabla 5
Rendimiento con una salida de 110 V/60 Hz con una carga constante de 500 W y un voltaje de entrada variable:

Tabla 6
7. Comparación de la solución
| Ítem | Solución Holtek | Solución Tradicional |
| Función | La etapa de CC-CC frontal utiliza una MCU independiente que se comunica con la etapa back-end a través de UART. Esto permite la protección en tiempo real al detectar fallos. Ambas etapas tienen un arranque suave (soft-start) que minimiza la corriente de irrupción (inrush current) y protege la carga de forma efectiva. | No hay comunicación entre la etapa frontal y la back-end. Si ocurre un fallo en una etapa, la otra no puede apagarse, lo que supone un riesgo. La falta de arranque suave (soft-start) puede provocar una alta corriente de irrupción durante el arranque. |
| Rendimiento Computacional | Utiliza un oscilador de cristal de alta velocidad de 20 MHz y una Unidad de Multiplicación y División (MDU) de 16 bits integrada, lo que permite una rápida ejecución de aritmética. La onda sinusoidal de salida de CA logra una alta resolución y una baja Distorsión Armónica Total (THD). | Velocidad de procesamiento de datos más lenta, peor rendimiento de THD. |
| Coste | Las MCUs tienen controlador de puerta (Gate Driver), generador PWM sinusoidal y múltiples circuitos de protección integrados, lo que reduce la cantidad de componentes externos necesarios. | Requiere componentes externos como controladores de puerta (gate drivers), amplificadores operacionales (OPA) y comparadores (CMP). |
| Capacidad de Expansión | Cuenta con una interfaz SIF reservada para la comunicación con paneles de visualización o una placa BMS, lo que permite la construcción de un sistema de almacenamiento de energía. | N/A |
| Soporte Técnico | Ofrece servicios integrales de soporte técnico. | N/A |
El contenido de este post está extraído directamente de la nota de aplicación del fabricante. Junto a la nota de aplicación, puede encontrar los esquemáticos completos del diseño, así como la lista de componentes y el código completo. Todo ello se encuentra en el siguiente enlace.
8. Conclusiones
En esta publicación se ha presentado la solución de inversor de onda sinusoidal pura de Holtek basada en los dos MCU principales, HT45R7130 y HT45F7550. En esta solución, el HT45R7130 se encarga principalmente de accionar el circuito convertidor push-pull para elevar la tensión continua de baja tensión a alta tensión, mientras que el HT45F7550 se encarga principalmente de generar SPWM (modulación por ancho de pulso sinusoidal) y formas de onda fundamentales para controlar la conmutación del circuito inversor de puente H. Además, el HT45F7550 utiliza su circuito de detección de CA integrado para regular la forma de onda de salida en tiempo real, lo que garantiza una salida estable. Además, la solución proporciona circuitos de protección completos, lo que garantiza un funcionamiento seguro y fiable del sistema.
